Toggle navigation
NetCommons3
ログイン
豊橋市立飯村小学校
~いのちを尊ぶ むちゅうで学ぶ れいぎ正しく~
お知らせ
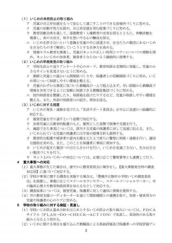
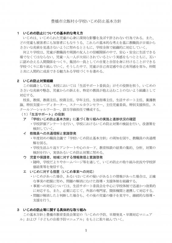
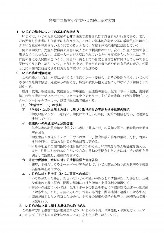
令和7年度 飯村小学校 いじめ防止基本方針をお知らせします。
メニュー
トップページ
学校紹介
学校生活の様子
年間行事予定 7年度
いじめ防止基本方針
欠席連絡・インフル等
警報等発表時について
事務手続等
教育相談機関一覧
学校評価
GIGAスクール関連
教員の多忙化解消にむけて
教員の多忙化解消プラン
連絡先
〒440-0835
愛知県豊橋市飯村南四丁目6-4
TEL:0532-63-3165
FAX:0532-65-1210